Frequently Asked Questions (FAQ)

Halaman ini digunakan untuk apa?
Halaman ini digunakan untuk membantu pengguna memahami fungsi dan fitur dari website Cek Cuaca. Website ini menyediakan informasi cuaca terkini berdasarkan lokasi yang dicari pengguna, serta menampilkan berita terbaru terkait cuaca dan iklim. Pengguna dapat mengecek suhu, kelembaban, arah angin, serta membaca berita cuaca di seluruh dunia melalui menu yang tersedia.
Apa itu API?
API (Application Programming Interface) adalah antarmuka yang memungkinkan dua sistem atau aplikasi saling berkomunikasi. API mengatur bagaimana permintaan (request) dikirim dan bagaimana hasil (response) diterima antar sistem menggunakan protokol tertentu, biasanya HTTP.
API apa yang digunakan dalam aplikasi ini?
Aplikasi ini menggunakan tiga API eksternal berbasis RESTful:
  • Mapbox API – untuk mengubah nama lokasi menjadi koordinat geografis (geocoding).
  • Weatherstack API – untuk menampilkan informasi cuaca terkini berdasarkan koordinat yang didapat dari Mapbox.
  • Mediastack API – untuk menampilkan berita terkini yang berhubungan dengan cuaca dan iklim pada halaman Berita.
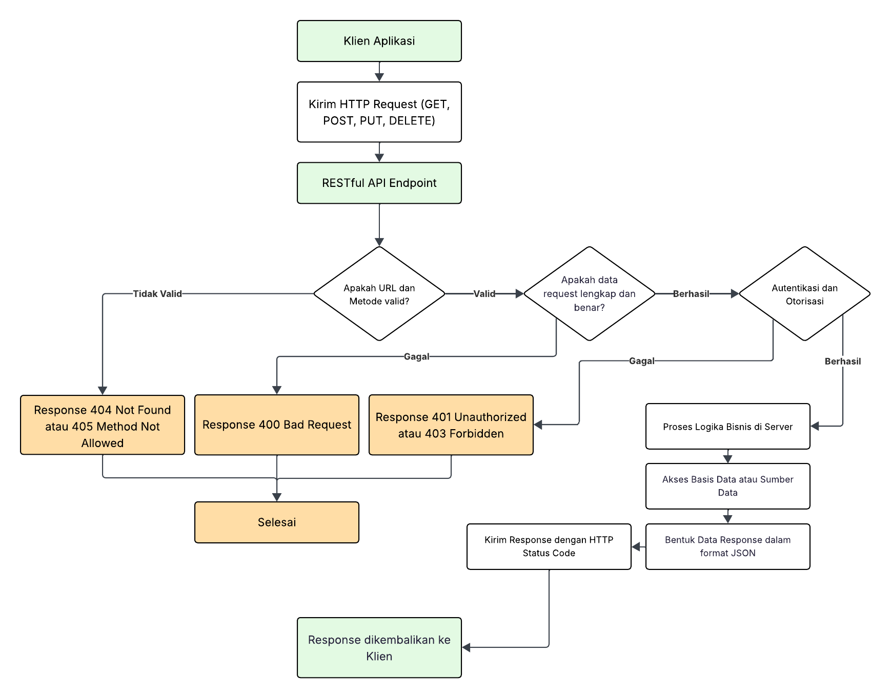
Salah satu pola arsitektur API adalah RESTful
Pola arsitektur RESTful (Representational State Transfer) adalah metode komunikasi antara klien dan server menggunakan protokol HTTP. REST menggunakan metode seperti GET, POST, PUT, dan DELETE untuk mengakses dan mengubah data. Data biasanya dikirim dan diterima dalam format JSON.
Diagram RESTful API

Diagram di atas menunjukkan bagaimana klien mengirim permintaan ke server melalui endpoint RESTful, kemudian server memproses permintaan tersebut dan mengembalikan respons dalam format JSON.